深圳市蓝海大湾区法律服务研究院
LAN HAI INSTITUTE

国务院关于做好自由贸易试验区第七批改革试点经验复制推广工作的通知

发表时间:2023-07-13 12:02来源:中国政府网微信公众号

国务院关于做好自由贸易试验区第七批改革试点经验复制推广工作的通知

国函〔2023〕56号

各省、自治区、直辖市人民政府,国务院各部委、各直属机构:


建设自由贸易试验区(以下简称自贸试验区)是党中央、国务院在新时代推进改革开放的重要战略举措,肩负着更好发挥改革开放综合试验平台作用,为全面深化改革和扩大开放探索新途径、积累新经验的重大使命。按照党中央、国务院决策部署,自贸试验区所在地区和有关部门结合各自贸试验区功能定位和特色特点,全力推进制度创新实践,形成了自贸试验区第七批改革试点经验,将在全国范围内复制推广。现就有关事项通知如下:


一、复制推广的主要内容


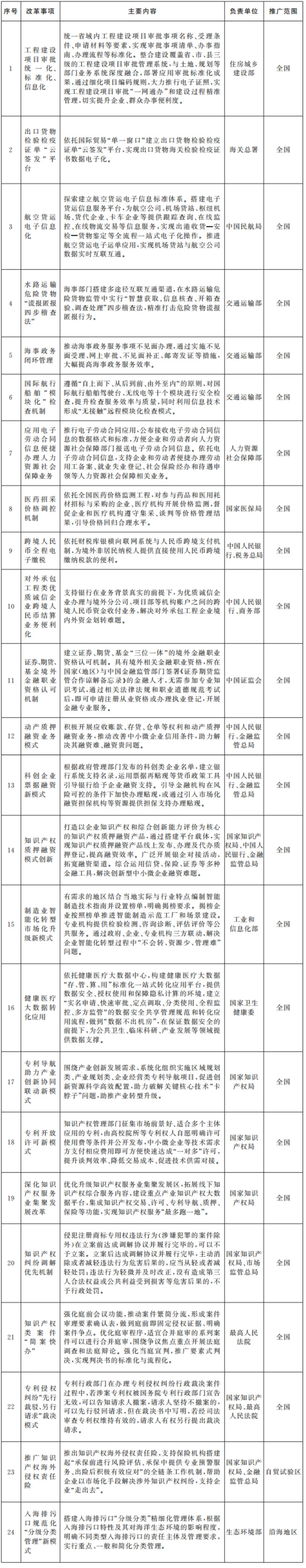
(一)在全国范围内复制推广的改革事项。


1.投资贸易便利化领域:“工程建设项目审批统一化、标准化、信息化”、出口货物检验检疫证单‘云签发’平台”、“航空货运电子信息化”等3项。


2.政府管理创新领域:“水路运输危险货物‘谎报匿报四步稽查法’”、“海事政务闭环管理”、“国际航行船舶‘模块化’检查机制”、“应用电子劳动合同信息便捷办理人力资源社会保障业务”、“医药招采价格调控机制”等5项。


3.金融开放创新领域:“跨境人民币全程电子缴税”、“对外承包工程类优质诚信企业跨境人民币结算业务便利化”、“证券、期货、基金境外金融职业资格认可机制”、“动产质押融资业务模式”、“科创企业票据融资新模式”、“知识产权质押融资模式创新”等6项。


4.产业高质量发展领域:“制造业智能化转型市场化升级新模式”、“健康医疗大数据转化应用”、“专利导航助力产业创新协同联动新模式”、“专利开放许可新模式”、“深化知识产权服务业集聚发展改革”等5项。


5.知识产权保护领域:“知识产权纠纷调解优先机制”、“知识产权类案件‘简案快办’”、“专利侵权纠纷‘先行裁驳、另行请求’裁决模式”等3项。


(二)在特定区域复制推广的改革事项。


1.在自贸试验区复制推广“推广知识产权海外侵权责任险”。


2.在沿海地区复制推广“入海排污口规范化‘分级分类管理’新模式”。


二、高度重视复制推广工作


各地区、各部门要以习近平新时代中国特色社会主义思想为指导,深入贯彻党的二十大精神,深刻认识复制推广自贸试验区改革试点经验的重大意义,将复制推广工作作为贯彻新发展理念、推动高质量发展、建设现代化经济体系的重要举措。要把复制推广第七批改革试点经验与巩固落实前六批改革试点经验结合起来,同一领域的改革试点经验要加强系统集成,不同领域的改革试点经验要强化协同耦合,推动各方面制度更加成熟更加定型,把制度优势转化为治理效能,推进治理体系和治理能力现代化,进一步优化营商环境,激发市场活力,建设更高水平开放型经济新体制。


三、切实做好组织实施


各省(自治区、直辖市)人民政府要将自贸试验区改革试点经验复制推广工作列为本地区重点工作,加强组织领导,加大实施力度,确保复制推广工作顺利推进、取得实效。国务院各有关部门要结合工作职责,主动作为,指导完成复制推广工作。需报国务院批准的事项要按程序报批,需调整有关行政法规、国务院文件和部门规章规定的,要按法定程序办理。各地区、各部门要统筹发展和安全,落实好安全生产责任,强化复制推广全过程风险防控。商务部要牵头组织开展复制推广工作成效评估,协调解决重点和难点问题。重大问题及时报告国务院。


附件:自由贸易试验区第七批改革试点经验复制推广工作任务分工表


国务院

2023年6月24日


(此件公开发布)


附件


自由贸易试验区第七批改革试点经验复制推广工作任务分工

图片